Porto di Taranto
AGGIORNAMENTI EMERGENZA
CORONAVIRUS
AdSP
IL PORTO
SERVIZI ALL'UTENZA
AMMINISTRAZIONE TRASPARENTE
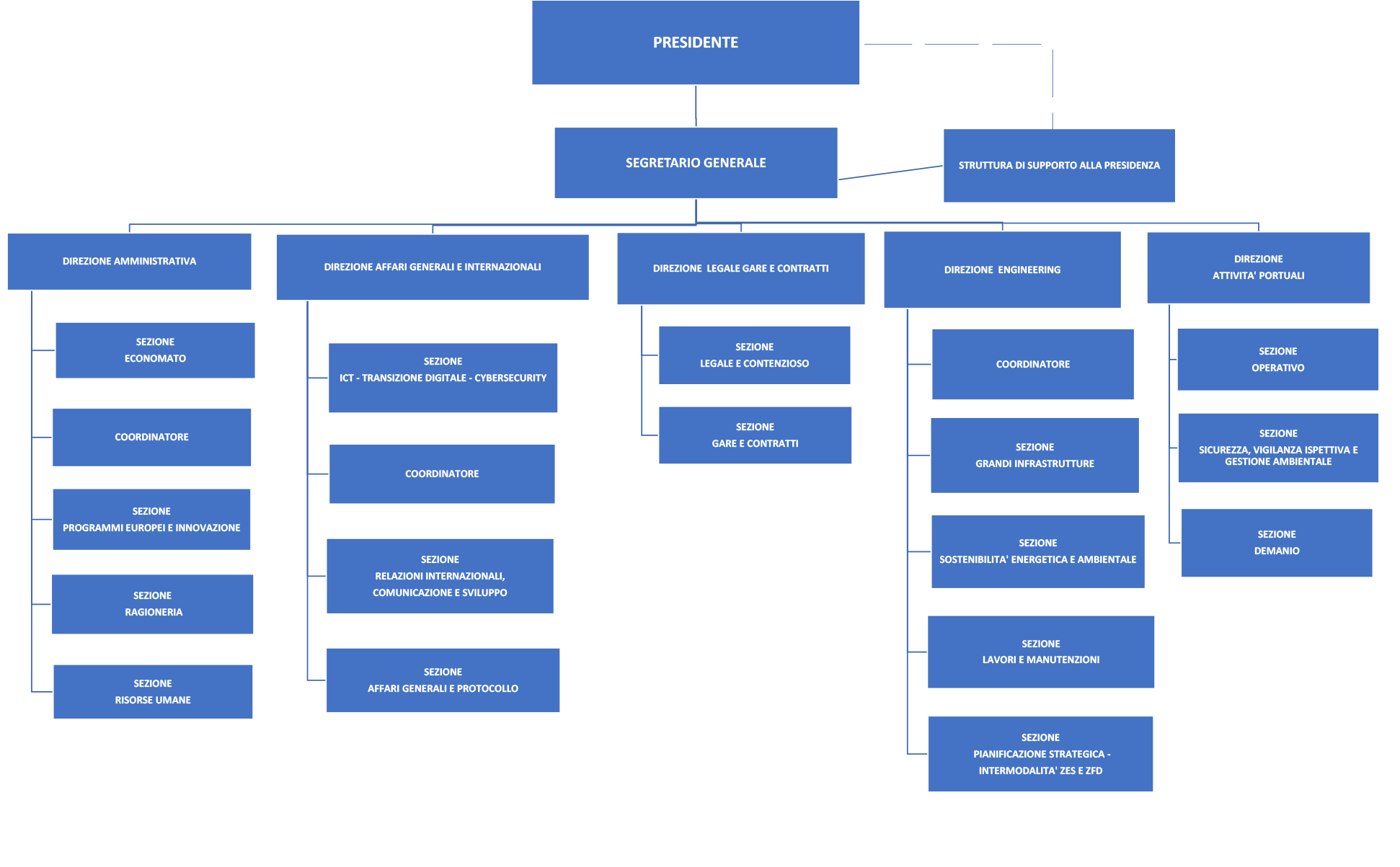
Struttura organizzativa
Struttura organizzativa
tweet
Il Presidente
Il Segretario Generale
Comitato di Gestione
Commissione Consultiva Locale
Organismo di Partenariato della Risorsa Mare
Chi siamo
Struttura organizzativa
Progetti
Programmi di sviluppo
ZES - Zona Economica Speciale
ZFD - Zona Franca Doganale interclusa
FAROS
OPEN PORT - Port Exhibition Center
Albo fornitori
Rassegna stampa
Downloads
News
ITALIAN PORT DAYS - " TARANTO PORT DAYS "
TARANTO PORT DAYS 2019
TARANTO PORT DAYS 2020
TARANTO PORT DAYS 2021
TARANTO PORT DAYS 2022
TARANTO PORT DAYS 2023
TARANTO PORT DAYS 2024
AdSP
Home
IL PORTO
SERVIZI ALL'UTENZA
AMMINISTRAZIONE TRASPARENTE
Free Joomla! template by L.THEME